Управляющая компания (УК) как субъект управления многоквартирным домом является связующим звеном между собственниками жилья и организациями, предоставляющими коммунальные услуги. Её деятельность четко регламентирована Жилищным кодексом РФ, Постановлениями Правительства, а также новыми национальными стандартами качества, вступившими в силу в 2025-2026 годах.
В последние два года произошла кардинальная трансформация требований к УК. Введены новые стандарты качества (ГОСТ Р 72062-2025), обязательная единая форма отчетности, ужесточены требования к профессиональной подготовке персонала, а также расширены полномочия контролирующих органов.
Для специалистов в области цифровой трансформации ЖКХ, критически важно понимать полный спектр целей, задач и функций, которые должны быть интегрированы в информационные системы управления.
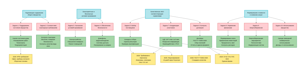
- Четыре стратегические цели управления многоквартирным домом
- Цель 1. Надлежащее содержание общего имущества в многоквартирном доме
- Цель 2. Благоприятные и безопасные условия проживания граждан
- Цель 3. Качественные жилищные и коммунальные услуги в объеме, соответствующем заявленным потребностям
- Цель 4. Формирование стоимости ЖКУ и поиск путей её снижения
- Десять основных задач управляющей компании
- Задача 1. Поддержание надлежащего состояния общего имущества
- Задача 2. Обеспечение соответствия санитарно-гигиеническим и прочим требованиям
- Задача 3. Улучшение условий проживания граждан
- Задача 4. Обеспечение безопасности проживания в жилом доме
- Задача 5. Выбор поставщиков и подрядчиков
- Задача 6. Организация и контроль исполнения договоров
- Задача 7. Координация взаимодействия всех участников процесса предоставления ЖКУ
- Задача 8. Эффективное управление финансами многоквартирного дома
- Задача 9. Внедрение энергосберегающих технологий
- Задача 10. Эффективное использование общего имущества
- Новые стандарты и требования 2025-2026 годов
- Национальный стандарт качества ГОСТ Р 72062-2025 (с 1 января 2026)
- Единая форма отчетности УК (действует с 1 января 2026)
- Новые требования к лицензированию УК (1 сентября 2026)
- Требования к персоналу
- Требования к материально-технической базе
- Процедура лицензирования
- Специальное требование: Лифты (с 1 сентября 2026)
- Заключение
Четыре стратегические цели управления многоквартирным домом

Управление МКД в России осуществляется на основе четырех взаимосвязанных стратегических целей, которые определены Жилищным кодексом РФ и развиваются в подзаконных актах.
Цель 1. Надлежащее содержание общего имущества в многоквартирном доме
Смысл и значение:
Обеспечение физического состояния общего имущества дома на уровне, при котором все системы функционируют надлежащим образом, конструкции защищены от атмосферного воздействия, а износ минимизирован.
Практическое выражение:
- Поддержание несущих и ненесущих конструкций в безопасном состоянии
- Своевременное проведение текущего и капитального ремонта
- Регулярный контроль технического состояния
- Предотвращение критических отказов инженерных систем
Нормативная база: Статьи 161-162 ЖК РФ, Постановление Правительства № 416 от 15.05.2013
Цель 2. Благоприятные и безопасные условия проживания граждан
Смысл и значение:
Создание среды, в которой жизнь, здоровье и имущество жильцов защищены от различных рисков и угроз.
Практическое выражение:
- Организация 24/7 аварийно-диспетчерского обслуживания
- Установка систем безопасности (домофоны, видеонаблюдение)
- Предотвращение аварийных ситуаций
- Оперативное реагирование на чрезвычайные ситуации
Показатели успеха:
- Время ответа на вызов АДС ≤ 5 минут
- Отсутствие опасных состояний в доме
- Низкий уровень жалоб на безопасность
Цель 3. Качественные жилищные и коммунальные услуги в объеме, соответствующем заявленным потребностям
Смысл и значение:
Предоставление всех видов коммунальных услуг (отопление, водоснабжение, электроснабжение, газоснабжение, водоотведение) в соответствии с установленными стандартами качества.
Нормативные стандарты качества:
Новое требование ГОСТ Р 72062-2025:
С 1 января 2026 года контроль качества должен осуществляться в соответствии с новым национальным стандартом, который устанавливает методы визуального и документарного контроля, требования к актам приемки работ и показатели качества по видам услуг.
Цель 4. Формирование стоимости ЖКУ и поиск путей её снижения
Смысл и значение:
Обеспечение прозрачности и обоснованности платежей собственников за услуги управления, содержания и коммунальные услуги при одновременном снижении тарифов за счет оптимизации расходов.
Практические инструменты:
- Внедрение энергосберегающих технологий (теплосчетчики, регуляторы)
- Конкурсный отбор поставщиков
- Снижение непроизводительных расходов
- Генерирование дополнительного дохода от коммерческого использования общего имущества
Новое требование на 2026 год:
Санкт-Петербург разработал модель трех классов обслуживания (эконом, комфорт, бизнес) с четкой дифференциацией объемов и периодичности услуг, что позволяет собственникам выбирать уровень сервиса в соответствии со своими потребностями и возможностями.
Десять основных задач управляющей компании
Для достижения четырех стратегических целей УК решает десять основных задач, каждая из которых включает набор специфических функций.
Задача 1. Поддержание надлежащего состояния общего имущества
Функции:
1.1. Анализ состояния жилого дома
- Первоначальный анализ при передаче дома в управление
- Текущий мониторинг технического состояния
- Определение приоритетов для ремонтных работ
- Оценка степени физического износа
1.2. Планирование и организация работ по содержанию и ремонту
- Разработка плана мероприятий в соответствии с Правилами № 170
- Определение объема работ, необходимого для надлежащего содержания дома
- Согласование плана с собственниками на общем собрании
- Формирование сметы расходов
1.3. Организация системы технического контроля
- Проведение периодических осмотров несущих конструкций
- Мониторинг состояния инженерных систем
- Оформление результатов контроля в техническую документацию
- Выявление дефектов на ранних стадиях
1.4. Ведение технической документации
- Ведение паспорта здания
- Документирование на инженерные коммуникации
- Актуализация документации при проведении работ
- Хранение документов в соответствии с требованиями закона
Задача 2. Обеспечение соответствия санитарно-гигиеническим и прочим требованиям
2.1. Соблюдение санитарно-эпидемиологических требований
- Уборка лестничных клеток и коридоров согласно регламенту
- Дезинсекция и дератизация не менее 1 раза в квартал
- Контроль утилизации мусора
- Поддержание чистоты общих пространств
2.2. Соблюдение экологических норм
- Правильное хранение бытовых отходов
- Соответствие требованиям по уровню шума
- Соблюдение нормам выбросов при работе оборудования
2.3. Соблюдение пожарной безопасности
- Обеспечение свободы пожарных выходов
- Содержание пожарных лестниц
- Техническое обслуживание противопожарного оборудования
- Проведение учебных эвакуаций
2.4. Производственный контроль качества питьевой воды (новое с 2024 года)
- УК, осуществляющие эксплуатацию систем водоснабжения, обязаны проводить производственный контроль качества и безопасности питьевой воды
- Отбор проб в местах водозабора, перед поступлением в распределительную сеть и в местах водоразбора
- Лабораторные исследования согласно программе производственного контроля
- Соответствие требованиям СанПиН 2.1.3684-21
Задача 3. Улучшение условий проживания граждан
Функции:
3.1. Повышение благоустройства жилого дома
- Озеленение территории и уход за растительностью
- Обустройство и обслуживание детских и спортивных площадок
- Улучшение освещения на территории
- Благоустройство входных зон и парадных
3.2. Повышение комфортности проживания
- Ремонт и отделка лестничных площадок
- Улучшение звукоизоляции в местах общего пользования
- Организация освещения в соответствии со стандартами
- Установка удобств для маломобильных групп населения
Задача 4. Обеспечение безопасности проживания в жилом доме
Функции:
4.1. Защита от несанкционированного проникновения
- Установка и техническое обслуживание домофонных систем
- Установка видеонаблюдения в местах общего пользования
- Запирание чердаков, подвалов и технических помещений
- Ограждение периметра территории дома
- Организация охраны при необходимости
Задача 5. Выбор поставщиков и подрядчиков
Функции:
5.1. Организация конкурсного отбора
- Объявление конкурса на выполнение работ/услуг
- Разработка конкурсной документации
- Оценка предложений по установленным критериям
- Выбор лучшего предложения
5.2. Проверка квалификации исполнителей
- Проверка наличия необходимых лицензий и сертификатов (особенно для лифтов — с 1.09.2026 только из федерального реестра)
- Оценка опыта и репутации подрядчика
- Проверка финансовой стабильности
- Запрос рекомендаций
Задача 6. Организация и контроль исполнения договоров
6.1. Заключение договоров
- Договор управления с собственниками помещений
- Договоры с поставщиками коммунальных услуг (энергетики, водоканал и т.д.)
- Договоры с подрядчиками на выполнение работ по содержанию и ремонту
- Договоры на предоставление специализированных услуг (видеонаблюдение, охрана и т.д.)
6.2. Контроль объемов и качества ЖКУ (новые требования ГОСТ Р 72062-2025)
- Контроль выполнения работ согласно договорам и стандартам качества
- Визуальный контроль — осмотр мест выполнения работ, проверка использования заявленных материалов и техники
- Документарный контроль — анализ актов, журналов, фотофиксации, отслеживание изменений технического состояния
- Проверка периодичности выполнения работ согласно регламенту
- Прием работ и подписание актов приемки
- Фиксирование случаев выполнения работ ненадлежащего качества
6.3. Организация сбора платежей
- Начисление платежей собственникам за содержание и управление
- Подготовка и отправка платежных документов
- Организация разных способов оплаты
- Напоминание о сроках платежей
6.4. Ведение лицевых счетов
- Открытие и закрытие лицевых счетов при смене собственников
- Учет поступлений по счетам
- Расчет переплат и задолженности
- Информирование собственников о статусе счета
6.5. Своевременное перечисление средств поставщикам
- Перечисление платежей ресурсоснабжающим организациям (РСО)
- Оплата труда и командировок подрядчиков
- Соблюдение сроков платежей согласно договорам
6.6. Подготовка и предоставление отчетов (новое с 1 января 2026)
- Составление единой формы отчета о деятельности УК за предыдущий год
- Размещение отчета в системе ГИС ЖКХ или региональной информационной системе
- Предоставление отчета в течение первого квартала текущего года
- Содержание отчета: финансовые данные, информация о квалификации персонала, материально-технической базе, выполненных работах
Задача 7. Координация взаимодействия всех участников процесса предоставления ЖКУ
Функции:
7.1. Обеспечение аварийно-диспетчерского обслуживания (АДС)
- Организация круглосуточной работы АДС (24/7)
- Ответ на телефонный звонок в течение 5 минут
- Прием и регистрация заявок в журнале
- Информирование заявителя о регистрационном номере и сроке выполнения
- Оперативное реагирование на аварийные ситуации
- Локализация аварий и предотвращение распространения проблемы
- Взаимодействие с аварийными службами РСО
- Контроль качества работ, выполняемых РСО
- Определение причин возникновения аварий
Персонал АДС должен включать:
- Диспетчера (первый контакт с вызывающим)
- Инженера АДС (определение сложности, контроль работ)
- Оперативный персонал (выезд на место: слесари, электромонтеры, сантехники)
- Ремонтную бригаду для устранения аварий
7.2. Раскрытие информации
- Публикация информации на сайте УК
- Размещение в единой форме отчета в ГИС ЖКХ
- Доступность информации для собственников
- Своевременное уведомление об изменениях в работе
Задача 8. Эффективное управление финансами многоквартирного дома
Функции:
8.1. Формирование предложения о размере платы
- Составление детальной сметы расходов на содержание и управление
- Расчет необходимого размера платежей собственников
- Обоснование каждой статьи расходов
- Предложение альтернативных вариантов стоимости в зависимости от класса обслуживания
- Представление предложения на общее собрание собственников
8.2. Привлечение инвестиций
- Поиск источников финансирования для проведения работ
- Взаимодействие с бюджетными программами поддержки капремонта
- Получение грантов и субсидий на энергосбережение
- Привлечение целевых кредитов для крупных работ
8.3. Оптимизация деятельности
- Снижение непроизводительных расходов
- Внедрение эффективных технологий и методов работы
- Повышение производительности труда сотрудников
- Выбор оптимальных способов предоставления услуг
Задача 9. Внедрение энергосберегающих технологий
Функции:
9.1. Планирование энергосберегающих мероприятий
- Проведение энергоаудита дома
- Определение основных направлений энергосбережения
- Составление плана мероприятий по снижению энергопотребления
9.2. Организация работ по энергосбережению
- Установка индивидуальных теплосчетчиков в квартирах
- Установка теплорегуляторов и балансировочных вентилей
- Утепление фасадов и кровли
- Замена окон на энергоэффективные
- Модернизация котельной и теплораспределительной системы
- Переход на альтернативные источники энергии (солнечные батареи и т.д.)
Задача 10. Эффективное использование общего имущества
Функции:
10.1. Использование и монетизация общего имущества
- Заключение договоров аренды на использование частей общего имущества (подвалы, чердаки, технические помещения)
- Организация ремонта и отделки помещений для коммерческого использования
- Размещение рекламы на фасадах и в помещениях (требуется согласие собственников)
- Генерирование дополнительного дохода
- Использование земельного участка (парковки, благоустройство)
Важное ограничение с 1 декабря 2025 года:
- Для передачи части общего имущества в пользование третьим лицам или для коммерческого использования требуется согласие не менее двух третей собственников (≥66.7%)
Новые стандарты и требования 2025-2026 годов
Национальный стандарт качества ГОСТ Р 72062-2025 (с 1 января 2026)
Официальное название:
«Услуги жилищно-коммунального хозяйства и управления многоквартирными домами. Оценка качества работ, услуг по содержанию общего имущества в многоквартирном доме»
Дата вступления: 1 января 2026 года
Назначение:
Стандарт распространяется на отношения по выполнению работ и оказанию услуг по содержанию общего имущества в МКД и устанавливает требования к контролю качества, методам проверки и документированию.
Ключевые требования ГОСТ Р 72062-2025:
1. Показатели качества работ и услуг:
- Показатели безопасности — отсутствие опасных дефектов: трещин в конструкциях, деформаций, дефектов крепления, смещения плит, отклонения от вертикали
- Показатели надежности — обеспечение прочности конструкций, отсутствие поражения гнилью, грибками, коррозией
- Качественные показатели — санитарно-гигиенические условия, комфорт, удобство использования, внимательность к потребителям
- Визуальный контроль — осмотр мест выполнения работ, проверка применения заявленной техники, оборудования и материалов
- Документарный контроль — анализ актов, журналов, фотофиксации, позволяющий отслеживать изменения технического состояния дома
3. Акты приемки работ и услуг:
- Обязательное подписание актов приемки выполненных работ и услуг
- Фиксирование в актах фактов выполнения работ ненадлежащего качества
- Возможность оспорить акт приемки
- Документирование с указанием сроков выполнения, используемых материалов и оборудования
- Соответствие показателям, предусмотренным договором
- Соответствие минимальным стандартам, установленным Постановлением Правительства № 416
- Удовлетворенность собственников (при наличии возможности оценки)
- При отсутствии договорных критериев — признание работ надлежащего качества, если они отвечают положениям стандарта
Единая форма отчетности УК (действует с 1 января 2026)
Нормативная база: ФЗ № 125-ФЗ от 7 июня 2025
- Ежегодно представлять собственникам отчет о деятельности
- Размещать отчет в ГИС ЖКХ или региональной информационной системе
- Предоставлять в течение первого квартала текущего года за предыдущий год
Содержание отчета должно включать:
- Финансовую информацию (сметы, расходы, доходы от коммерческого использования)
- Информацию о выполненных работах и оказанных услугах
- Информацию о качестве предоставленных услуг
- Сведения о квалификации персонала
- Описание материально-технической базы компании
- Контактную информацию для подачи жалоб
- История жалоб, сроки и результаты их рассмотрения
Новые требования к лицензированию УК (1 сентября 2026)
Нормативная база: ФЗ № 375-ФЗ от 15.10.2025, вступает в силу 1.09.2026
Требования к персоналу
Инженеры:
- Диплом о профессиональном образовании (техническое, строительное или инженерное)
- Опыт работы в ЖКХ минимум 3-5 лет
- Подтвержденная квалификация, соответствие профессиональным стандартам АНО НАРК
- Достаточное количество для управления порученными домами
Электрики и электромонтеры:
- Диплом о профессиональном образовании
- Подтвережденная квалификация и опыт в соответствующей области
- Способность обслуживать и ремонтировать электрооборудование дома
- Соответствие требованиям электробезопасности
Бухгалтеры:
- Владение спецификой бухгалтерского учета в жилищно-коммунальном хозяйстве
- Знание особенностей расчетов с поставщиками и собственниками
- Подготовка отчетности согласно требованиям законодательства
Требования к материально-технической базе
Офис:
- Оборудованный для приема граждан (собственников и нанимателей)
- Наличие офисного оборудования, компьютеров, средств коммуникации
- Доступность в рабочие часы
Оборудование для контроля качества:
- Приборы для измерения параметров инженерных систем (термометры, манометры, прибор измерения давления)
- Оборудование для проверки качества уборки (люксметры для измерения освещенности)
- Средства для контроля состояния конструкций (влагомеры, приборы диагностики)
- Парк уборочной техники (метлы, щетки, электрические пылесосы, тряпки)
- Снегоочистители и снегопогрузчики (в регионах с сезонными осадками)
- Инструменты для текущего ремонта (дрели, пилы, молотки, отвертки и т.д.)
- Техника должна быть реально существующей и готовой к немедленному использованию (проверяется при проверке соответствия требованиям)
Процедура лицензирования
Упразднение лицензионных комиссий:
- Лицензирующие комиссии субъектов РФ упразднены
- Полномочия переданы органам государственного жилищного надзора (Госжилнадзор) каждого региона
- Централизация и упрощение процесса
Сроки рассмотрения заявлений:
- Было: 30 рабочих дней
- Стало: 10 рабочих дней
- При необходимости запроса документов: возможное продление до 5 дней
Способ подачи:
- Через Единый портал государственных услуг (Госуслуги)
- Запись о выдаче квалификационного аттестата в федеральном реестре
- Упрощенный и более технологичный процесс
Цель реформы:
- Упростить получение лицензии для добросовестных компаний
- Исключить недобросовестных и непрофессиональных участников рынка
- Повысить общий уровень профессионализма в ЖКХ
- Улучшить качество услуг для собственников
Специальное требование: Лифты (с 1 сентября 2026)
Обслуживать и ремонтировать лифты в многоквартирных домах смогут только компании, которые входят в федеральный реестр специализированных организаций. Это требование существенно повышает стандарты безопасности при обслуживании лифтовой техники.
Заключение
Управляющая компания в современной России — это не просто организация, занимающаяся сбором платежей и найма подрядчиков. Это сложный механизм, который должен одновременно:
- Обеспечивать четыре стратегические цели: надлежащее содержание имущества, безопасность, качество услуг и оптимизацию расходов
- Решать десять основных задач, каждая из которых включает множество функций
- Соответствовать новым стандартам качества (ГОСТ Р 72062-2025) с методами визуального и документарного контроля
- Предоставлять прозрачную отчетность в единой форме в ГИС ЖКХ
- Нанимать высококвалифицированный персонал (инженеры с опытом, электрики, бухгалтеры)
- Иметь реальную материально-техническую базу для обеспечения услуг
- Обеспечивать 24/7 аварийно-диспетчерское обслуживание с ответом в течение 5 минут
Реформы 2025-2026 года демонстрируют четкий тренд: российское государство требует от управляющих компаний большей профессиональности, прозрачности и ориентации на качество услуг.
Компании, которые адаптируются к этим требованиям и внедряют современные информационные системы, получат конкурентное преимущество и смогут привлечь больше домов под управление.
