Многоквартирный дом (МКД) как объект управления представляет собой одну из наиболее сложных и специфических категорий недвижимого имущества в Российской Федерации. На протяжении более трех десятилетий российское законодательство эволюционировало в своем понимании того, что именно является объектом управления в жилищной сфере.
От советской концепции единого муниципального имущества через переходный период противоречивой судебной практики к современной системе распределенной долевой собственности — этот путь развития законодательства отражает фундаментальную переоценку прав и обязанностей собственников, органов власти и управляющих организаций.
С 1 декабря 2025 года вступили в силу кардинальные изменения, которые усилили права собственников помещений в контроле над общим имуществом дома. Эти изменения ознаменовали новый этап в развитии системы управления жилищным фондом России.
- Многоквартирный дом как комплексный объект управления
- Основное определение
- Критическое уточнение: МКД НЕ является единственным объектом жилищных прав
- Структура многоквартирного дома
- Компоненты МКД
- 1. Жилые и нежилые помещения (частная собственность)
- 2. Общее имущество (долевая собственность)
- 3. Конструктивные элементы
- 4. Инженерное оборудование
- 5. Земельный участок и объекты благоустройства
- Правовая природа общей долевой собственности
- Принцип неделимости долей
- Муниципалитет как равный собственник
- Кардинальные изменения с 1 декабря 2025 года
- Новое правило 1: Оборудование на фасадах (большинство голосов)
- Новое правило 2: Коммерческое использование общего имущества (2/3 голосов)
- Новое правило 3: Администратор собрания (обязательность)
- Новое правило 4: Прозрачность и фиксация решений (ГИС ЖКХ)
- Новое правило 5: Ограничение расторжения договора управления
- Жилищный фонд России: структура и виды
- Классификация по форме собственности
- Частный жилищный фонд
- Государственный жилищный фонд
- Муниципальный жилищный фонд
- Классификация по целям использования
- Жилищный фонд социального использования
- Специализированный жилищный фонд
- Индивидуальный жилищный фонд
- Жилищный фонд коммерческого использования
- Историческое развитие понимания МКД как объекта управления
- Советский период и начало реформ (1980-1990)
- Переходный период (1990-2004): Правовой конфликт
- Решение: Жилищный кодекс РФ 2004 года
- Кадастровый учет и регистрация МКД в современном праве
- Обязательность регистрации с 1 марта 2025 года
- Ответственность застройщика
- Земельные участки: новые ограничения (с 1 марта 2025)
- Санкции за нарушение (с 1 марта 2025)
- Практические последствия законодательного определения МКД
- Для собственников помещений
- Для управляющих компаний
- Для органов власти
- Заключение
Многоквартирный дом как комплексный объект управления
Основное определение
Согласно действующему законодательству:
многоквартирный дом как объект управления представляет собой единый комплекс недвижимого имущества, состоящий из отдельных частей (помещений), предназначенных для жилых и нежилых целей, находящихся в собственности различных лиц, и общего имущества, находящегося в общей долевой собственности собственников указанных помещений.
Критическое уточнение: МКД НЕ является единственным объектом жилищных прав
Один из наиболее важных принципов, закрепленных Жилищным кодексом РФ в его статье 15, заключается в том, что многоквартирный дом в целом не является самостоятельным объектом жилищных прав.
Объектами жилищных прав в соответствии с ЖК РФ являются:
- Жилой дом — индивидуально определенное здание, которое состоит из комнат и помещений вспомогательного использования (то есть дом с одной квартирой или комнатами для одной семьи)
- Квартира — структурно обособленное помещение в многоквартирном доме, состоящее из одной или нескольких комнат
- Комната — часть жилого дома или квартиры
Следовательно, жилой дом как объект жилищных прав не может состоять из нескольких квартир. МКД в целом не признается объектом права собственности в юридическом смысле, а является совокупностью объектов и отношений между их собственниками.
Структура многоквартирного дома

Компоненты МКД
Многоквартирный дом как комплексный объект состоит из пяти основных категорий:
1. Жилые и нежилые помещения (частная собственность)
Жилые помещения:
- Квартиры, находящиеся в собственности граждан
- Комнаты, находящиеся в собственности граждан или юридических лиц
- Учреждениями и организациями могут владеть служебным жильем
Нежилые помещения:
- Коммерческие помещения, находящиеся в собственности юридических лиц
- Офисы, магазины, мастерские, размещенные в доме
Каждое из этих помещений является самостоятельным объектом права собственности. Их собственники могут быть гражданами, частными компаниями, государством или муниципальными образованиями.
2. Общее имущество (долевая собственность)
Согласно статье 36 Жилищного кодекса РФ, собственникам помещений в многоквартирном доме на праве общей долевой собственности принадлежит общее имущество, состоящее из:
Помещения общего пользования:
- Межквартирные лестничные площадки
- Лестницы и лестничные пролеты
- Лифты и лифтовые шахты
- Коридоры и холлы
- Технические этажи, чердаки
- Подвалы и технические подвалы (содержащие инженерные коммуникации)
- Маршевые и косоурные конструкции
- Прочее обслуживающее более одного помещения оборудование
Социально-бытовые помещения:
- Помещения для организации досуга и культурного развития
- Помещения для детского творчества
- Помещения для занятий физической культурой и спортом
- Парковочные места (машино-места)
- Помещения для удовлетворения иных социально-бытовых потребностей
3. Конструктивные элементы
В состав общего имущества входят конструкции дома:
- Крыша (покрытие и несущие конструкции)
- Фундамент здания
- Несущие стены (наружные и внутридомовые)
- Ненесущие стены, разделяющие помещения
- Плиты перекрытий и несущие колонны
- Балконные и иные плиты
- Окна и двери помещений общего пользования
- Перила, парапеты и прочие ограждающие конструкции
- Конструкции для обеспечения безопасности (противопожарные, противооползневые и т.д.)
4. Инженерное оборудование
Механическое, электрическое, санитарно-техническое и иное оборудование, находящееся в доме за пределами или внутри помещений и обслуживающее более одного помещения:
- Система отопления (тепловой пункт, разводка, радиаторы в подъездах)
- Система водоснабжения (входной узел, счетчик, разводка)
- Система водоотведения (входной узел, разводка, очистные сооружения)
- Система электроснабжения (вводной щит, счетчик, освещение общих мест)
- Система газоснабжения (счетчик, редуктор, разводка)
- Система вентиляции
- Противопожарная система (датчики, трубопроводы)
- Коллективные приборы учета электроэнергии, воды, газа
- Автоматизированные информационно-измерительные системы учета потребления ресурсов
- Оборудование для обеспечения доступности (пандусы, лифты для инвалидов)
Важное исключение: Сети связи, необходимые для оказания услуг связи, в состав общего имущества не входят.
5. Земельный участок и объекты благоустройства
- Земельный участок, на котором расположен дом
- Элементы озеленения (деревья, кусты, газоны, клумбы)
- Объекты благоустройства (скамейки, урны, осветительные конструкции)
- Детские площадки и игровые комплексы
- Спортивные площадки и спортивное оборудование
- Парковочные площадки для автомобилей
- Дорожки и проезжие части
- Прочие объекты, необходимые для обслуживания, эксплуатации и благоустройства дома
Правовая природа общей долевой собственности
Принцип неделимости долей
Согласно статьям 289 и 290 Гражданского кодекса РФ, собственнику квартиры в многоквартирном доме наряду с правом на саму квартиру принадлежит доля в праве собственности на общее имущество дома.
Это право имеет особую природу: собственник квартиры не вправе отчуждать свою долю в праве собственности на общее имущество отдельно от самой квартиры. При продаже квартиры доля в общем имуществе автоматически переходит новому владельцу. Это означает, что:
- Размер доли определяется размером квартиры пропорционально к общей площади дома или иным установленным критериям
- Уплата средств за содержание, ремонт и управление общим имуществом производится пропорционально доле
- Права голоса на общем собрании собственников также пропорциональны доле
Муниципалитет как равный собственник
Одна из фундаментальных проблем, которая была решена Жилищным кодексом РФ 2004 года, касалась статуса муниципального жилищного фонда. До этого времени сохранялось представление, что муниципалитет целиком владеет домом, несмотря на приватизацию квартир в этом доме.
Жилищный кодекс ясно установил: муниципалитеты и государство могут иметь в собственности лишь квартиры и комнаты в таких домах и должны действовать в организации управления этими домами наравне с остальными собственниками.
Это означает, что:
- Если муниципалитет владеет несколькими квартирами в доме, он имеет долю в общем имуществе, пропорциональную площади своих квартир
- Муниципалитет голосует на общих собраниях собственников как обычный собственник
- Муниципалитет несет бремя платежей за содержание общего имущества пропорционально своей доле
- Муниципалитет не может единолично решать вопросы, касающиеся дома целиком
Кардинальные изменения с 1 декабря 2025 года
В ночь на 1 декабря 2025 года в Жилищный кодекс РФ вступили фундаментальные изменения, детализирующие порядок владения, пользования и распоряжения общим имуществом в многоквартирных домах. Эти изменения (редакция от 04.11.2025) ознаменовали наиболее значительный сдвиг в распределении прав между собственниками помещений и управляющими компаниями за два десятилетия.
Новое правило 1: Оборудование на фасадах (большинство голосов)
До 1 декабря 2025 года: Управляющая компания могла единолично решать вопрос о размещении оборудования на фасадах дома (кондиционеры, спутниковые антенны, навесные конструкции и т.д.).
С 1 декабря 2025 года: Для установки оборудования на фасадах здания требуется согласие большинства собственников дома (более 50% голосов пропорционально долям).
Практическое значение: Это предотвращает безконтрольное «украшение» фасада дома множеством установок и защищает эстетику здания от решений, сугубо выгодных отдельным жильцам.
Новое правило 2: Коммерческое использование общего имущества (2/3 голосов)
До 1 декабря 2025 года: УК могла передавать части общего имущества (подвалы, чердаки) в аренду третьим лицам или размещать рекламу без согласия собственников.
С 1 декабря 2025 года: Для передачи части общего имущества в пользование третьим лицам или для коммерческого использования требуется согласие не менее двух третей собственников пропорционально их долям (≥66.7%).
Примеры коммерческого использования:
- Сдача подвала в аренду под склад
- Размещение рекламных конструкций на фасаде
- Сдача чердака коммерческой организации
- Размещение уличного оборудования (кофейни, киоски и т.д.)
Практическое значение: Это предотвращает монополизацию решений одной управляющей компанией и гарантирует, что большинство жильцов согласно с использованием «своего» общего имущества в коммерческих целях.
Новое правило 3: Администратор собрания (обязательность)
С 1 декабря 2025 года: В каждом многоквартирном доме обязательно должно быть назначено лицо, которое является администратором собрания.
Функции администратора:
- Организация проведения общих собраний собственников
- Подсчет голосов при принятии решений
- Внесение результатов голосования в систему ГИС ЖКХ
- Обеспечение соответствия процедуры требованиям закона
Кто может быть администратором:
- Собственники помещений в доме
- Представитель ТСЖ (если дом управляется ТСЖ)
- Представитель управляющей компании
- Независимое лицо, специально нанятое для этих целей
Практическое значение: Введение единого ответственного лица повышает объективность подсчета голосов и снижает возможность манипуляций со стороны УК.
Новое правило 4: Прозрачность и фиксация решений (ГИС ЖКХ)
С 1 декабря 2025 года: Все решения собственников относительно общего имущества должны быть:
- Оформлены протоколом общего собрания с указанием даты, времени, явившихся собственников, результатов голосования
- Внесены в Государственную информационную систему ЖКХ (ГИС ЖКХ)
- Доступны для проверки органами жилищного надзора, прокуратурой и самими собственниками
Практическое значение: Полная прозрачность решений делает невозможным задним числом изменять или оспаривать результаты голосований. Все данные находятся в едином государственном реестре.
Новое правило 5: Ограничение расторжения договора управления
С 1 декабря 2025 года: Собственники помещений могут расторгнуть договор управления с управляющей компанией только при соблюдении следующих условий:
Стандартное расторжение: Расторгнуть договор можно не ранее чем через один год после его заключения (исключая день заключения).
Досрочное расторжение: Возможно при наличии существенных нарушений со стороны УК, подтвержденных судом.
Примеры существенных нарушений:
- Систематический отказ от выполнения работ по содержанию дома
- Продолжительные перебои в предоставлении коммунальных услуг
- Присвоение или растрата средств собственников
- Игнорирование решений общего собрания
Практическое значение: Это правило защищает УК от импульсивных решений собственников на общем собрании и создает стабильность в управлении домом. При этом дом защищен от серьезных нарушений через суд.
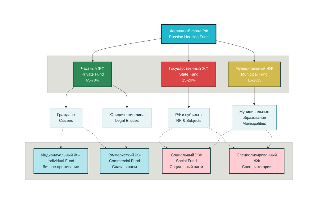
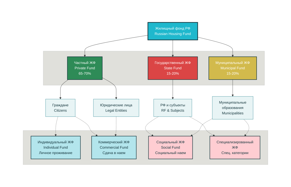
Жилищный фонд России: структура и виды

Классификация по форме собственности
В соответствии с частью 2 статьи 19 Жилищного кодекса РФ, жилищный фонд подразделяется на три категории в зависимости от формы собственности:
Частный жилищный фонд
Определение: Совокупность жилых помещений, находящихся в собственности граждан и юридических лиц.
Примеры:
- Дома, построенные гражданами
- Приватизированные квартиры
- Купленная недвижимость
- Жилые помещения, принадлежащие коммерческим организациям
- Жилые помещения, принадлежащие некоммерческим организациям
Процентное соотношение: Примерно 65-70% всего жилищного фонда России находится в частной собственности.
Государственный жилищный фонд
Определение: Совокупность жилых помещений, принадлежащих на праве собственности:
- Российской Федерации (жилищный фонд Российской Федерации)
- Субъектам Российской Федерации (жилищный фонд субъектов РФ)
Примеры:
- Ведомственное жилье (например, при министерствах)
- Служебное жилье при государственных учреждениях
- Военные городки и казармы
- Специализированное жилье для определенных категорий (инвалиды войны и т.д.)
Процентное соотношение: Примерно 15-20% всего жилищного фонда.
Особенность: Собственником выступает государство, но квартиры обычно предоставляются гражданам в пользование на условиях и сроках, установленных законом.
Муниципальный жилищный фонд
Определение: Совокупность жилых помещений, принадлежащих на праве собственности муниципальным образованиям.
Примеры:
- Дома для временного отселения при реконструкции
- Служебное жилье муниципальных служащих
- Социальное жилье, предоставляемое по договорам найма
- Дома общественного пользования
Процентное соотношение: Примерно 15-20% всего жилищного фонда.
Статус муниципалитета: Как собственник, муниципалитет имеет долю в общем имуществе МКД пропорционально находящимся в его собственности квартирам/комнатам.
Классификация по целям использования
Согласно статье 19 Жилищного кодекса РФ, жилищный фонд также классифицируется по целям использования:
Жилищный фонд социального использования
Определение: Совокупность предоставляемых по договорам социального найма жилых помещений государственного и муниципального жилищных фондов.
Характеристики:
- Льготное жилье для социально незащищенных граждан
- Фиксированная плата, ниже рыночной
- Предоставляется нуждающимся семьям
- Не подлежит приватизации в обычном порядке
Специализированный жилищный фонд
Определение: Совокупность жилых помещений государственного и муниципального фондов, предназначенных для проживания отдельных категорий граждан.
Примеры целевых групп:
- Военнослужащие и члены их семей
- Полицейские и работники органов безопасности
- Люди, потерявшие жилье в результате стихийного бедствия
- Сироты и дети, оставшиеся без попечения родителей
- Инвалиды
Особенность: Предоставляется по специальным правилам, часто временно.
Индивидуальный жилищный фонд
Определение: Совокупность жилых помещений частного жилищного фонда, используемых гражданами-собственниками для своего проживания и проживания членов семьи, либо сдаваемых в наем.
Характеристики:
- Находится в частной собственности
- Используется по решению собственника
- Может сдаваться в наем на условиях договора
- Подлежит полному контролю собственника
Жилищный фонд коммерческого использования
Определение: Совокупность жилых помещений частного жилищного фонда, используемых собственниками для сдачи в наем на возмездной основе.
Характеристики:
- Коммерческая целью использования
- Рыночная плата за проживание
- Собственник получает доход от сдачи в наем
- Обычно в центральных городах и привлекательных местах
Историческое развитие понимания МКД как объекта управления
Советский период и начало реформ (1980-1990)
В советский период многоквартирный дом рассматривался как единое целое муниципальное имущество, находящееся на балансе хозяйствующего субъекта. Этот подход имел логику в условиях плановой экономики:
- Дома целиком закреплялись в муниципальной собственности
- Передавались в хозяйственное ведение или оперативное управление ЖЭК или ДЭУ
- Выделение бюджетных средств производилось по количеству домов
- Управление, содержание и ремонт осуществлялись единым муниципальным организациями
Проблема: Выделение средств «по домам целиком» порождало статистическое искажение, при котором муниципальный жилищный фонд определялся как совокупность целых домов, а не квартир.
Переходный период (1990-2004): Правовой конфликт
С начала приватизации жилого фонда возник фундаментальный конфликт между двумя подходами:
Подход 1 — Собственники квартир:
- По Гражданскому кодексу (ст. 289-290), собственнику квартиры принадлежит доля в общем имуществе
- Собственники квартир требовали участия в управлении домом
- Собственники стремились контролировать расходование средств
Подход 2 — Муниципальные власти:
- Продолжали считать дом целиком муниципальной собственностью
- Передавали дома (целиком) в хозведение МУП
- Назначали УК и определяли условия управления независимо от мнения собственников
Судебная практика была противоречивой:
- В Москве и Санкт-Петербурге суды признавали права собственников на общее имущество (например, запретили без согласия собственников переоборудовать чердак)
- В других городах суды возлагали на муниципалитеты полные обязанности по содержанию домов, несмотря на наличие квартир в частной собственности
Абсурдные ситуации:
- Все квартиры в доме приватизированы, но дом продолжал числиться в муниципальной собственности
- Собственники платили за управление, но не имели голоса в его организации
- Проводились работы за счет средств собственников по решению только муниципалитета
Решение: Жилищный кодекс РФ 2004 года
Статья 15 Жилищного кодекса РФ радикально переопределила ситуацию, установив:
Принцип 1: Объектами жилищных прав являются жилые помещения (квартиры, комнаты, жилые дома), а не многоквартирные дома в целом.
Принцип 2: Жилой дом (как объект жилищных прав) состоит из комнат для одной семьи и вспомогательных помещений, но не может состоять из нескольких квартир.
Принцип 3: Многоквартирные дома в целом не могут составлять государственный и муниципальный жилищный фонд.
Практическое следствие:
- Муниципалитеты и государство могут иметь в собственности лишь квартиры и комнаты в МКД
- При управлении домом они действуют наравне с остальными собственниками, а не как единственный хозяин
- Общее имущество находится в долевой собственности всех собственников помещений (пропорционально их доле)
- Управление домом осуществляется выбранным способом (УК, ТСЖ или прямое управление), а не назначается муниципалитетом
Эта реформа окончательно решила проблему, которая на протяжении 10 лет генерировала противоречия в судебной практике.
Кадастровый учет и регистрация МКД в современном праве
Обязательность регистрации с 1 марта 2025 года
Федеральный закон № 487-ФЗ, вступивший в силу 1 марта 2025 года, установил обязательность регистрации объектов недвижимости в Едином государственном реестре недвижимости (ЕГРН).
Ранее: Эксплуатация объектов без регистрации в ЕГРН была возможна.
Теперь: Собственник обязан по окончании строительства (или по получении разрешения на ввод в эксплуатацию) зарегистрировать объект в кадастре.
Ответственность застройщика
Для разработчиков многоквартирных домов закон устанавливает следующие требования:
- Кадастровый учет МКД: Застройщик должен поставить на кадастровый учет весь многоквартирный дом
- Регистрация прав дольщиков: Застройщик обязан самостоятельно (без доверенностей от дольщиков) подать в Росреестр заявления о государственной регистрации:
- Права собственности каждого дольщика на квартиру
- Права собственности на машино-место (если применимо)
- Сроки: Регистрация должна быть завершена в течение 6 месяцев с даты осуществления кадастрового учета здания
- Передача выписок: После завершения процедуры застройщик должен передать каждому дольщику выписку из ЕГРН
Земельные участки: новые ограничения (с 1 марта 2025)
Согласно законодательству о кадастре, с 1 марта 2025 года невозможно:
- Зарегистрировать здание или сооружение на земельном участке, сведения о границах которого отсутствуют в ЕГРН
- Продать, подарить, обменять земельный участок без известных границ
- Зарегистрировать новое строительство на неучтенном участке
Это требование направлено на предотвращение незаконного использования земли и обеспечение точности государственного учета.
Санкции за нарушение (с 1 марта 2025)
Федеральный закон установил административную ответственность за несоблюдение требований регистрации:
- Граждане: штраф 1500-2000 руб.
- Должностные лица: штраф 3000-4000 руб.
- Юридические лица: штраф 30 000-40 000 руб.
Эти штрафы относительно скромны, но психологически мотивируют собственников своевременно регистрировать объекты.
Практические последствия законодательного определения МКД
Для собственников помещений
- Расширение прав: Собственники получили четкие полномочия по управлению общим имуществом (особенно с 1 декабря 2025 года)
- Снижение произвола: Управляющие компании больше не могут единолично решать вопросы, влияющие на интересы всех жильцов
- Повышение прозрачности: Все решения требуют документирования и внесения в ГИС ЖКХ
- Финансовая ответственность: Собственники несут пропорциональную долю расходов на содержание
Для управляющих компаний
- Ограничение полномочий: УК больше не могут решать критические вопросы самостоятельно
- Необходимость сотрудничества: Требуется получать согласие собственников на многие решения
- Повышение требований к лицензированию: С 1 сентября 2026 года требуются более квалифицированные специалисты
- Ответственность перед собственниками: Четкая юридическая база для предъявления претензий
Для органов власти
- Потеря единоличного контроля: Муниципалитеты больше не выступают единственным хозяином домов
- Паритетные отношения: Как собственники отдельных квартир они имеют ровно такие же права как остальные
- Повышение прозрачности: Все управленческие решения должны быть зарегистрированы и поддаются проверке
Заключение
Многоквартирный дом как объект управления представляет собой одно из наиболее сложных правовых конструкций в Российской Федерации.
От советской концепции единого муниципального имущества, через переходный период противоречивой судебной практики, к современной системе распределенной долевой собственности — эта эволюция отражает фундаментальный сдвиг в отношении к правам собственников жилья.
Жилищный кодекс РФ 2004 года окончательно установил, что МКД как целое не является объектом жилищных прав, но состоит из множества объектов (квартиры, общее имущество, земля), находящихся в собственности разных лиц, объединенных нерасторжимо связью управления.
Реформы 2025 года, особенно вступившие в силу 1 декабря 2025 года, означают новый этап в этой эволюции. Собственникам предоставлены дополнительные инструменты контроля:
- Большинство голосов требуется для решений о фасадах
- Две трети голосов требуются для коммерческого использования
- Администратор собрания обеспечивает объективность
- Все решения фиксируются в единой государственной системе
- Расторжение договора требует обоснования
Эти изменения создают более справедливый баланс между интересами собственников, управляющих компаний и органов власти, усиливая защиту прав собственников при сохранении стабильности управления домом.
